
導致網站標題堆砌的原因:
很多在從事網站優化工作的小伙伴或者個人站長,會為了去優化某一個具體的關鍵詞,在頁面多詞重復出現此關鍵詞,在網站標題、關鍵詞、描述以及網站頁面內大批量的去添加需要優化的關鍵詞,從而來提升網站關鍵詞密度,這樣就會導致網站標題堆砌,這種情況也被稱為過度優化。
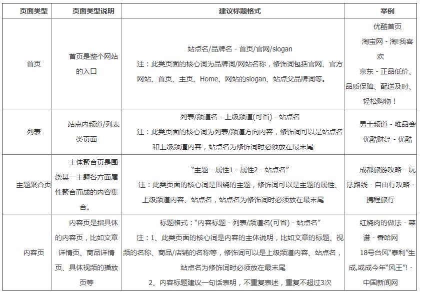
根據搜索引擎給出的標題堆砌的范例,我們可以觀察到對于網站標題堆砌的問題所在,下面先看一下搜索引擎給出的范例。

標題關鍵詞大量重復。
標題大量堆砌語義相近的關鍵詞標簽。
當然這種情況是網站標題堆砌的用來督促站長早日進行調整和修改,標題被限制展示的類型還有多種情況,根據搜索引擎指出包含:虛假官網、無法滿足用戶需求、標題表述部分作假等情況。
在面對網站標題堆砌,我們應該怎么做呢?
1、對網站的標題進行調整,去除多余關鍵詞,盡量采取簡潔來表達網站內容,注意網站標題的字符數量,核心關鍵詞不要多次重復出現。
2、網站的特殊字符,如:“『』〖〗[]【】”進行刪除或者調整為“[]”,在網站標題中出現中英文標點不一致的請修改為一致標點,將間歇符,如:“---,_,|,——”進行修改為“-”
在下面,我將搜索引擎官方給出的標題修改建議,放置下方供大家參考,對于搜索引擎的具體標題規范,大家可以去到站長學院認真學習一下。

用戶1
2020/1/3 14:01:38网站优化时哪些问题是要避免的?